首页新闻市场动态2022年1月三亚旅游市场营销推广与消费特征分析报告

2022年1月三亚旅游市场营销推广与消费特征分析报告

信息来源 : 三亚市旅游发展局

20221月三亚旅游市场整体表现良好,初步实现了“开门稳”、“开门红”。市旅游推广局利用三亚旅游大数据平台及问卷抽样调查数据,科学研判20221月三亚旅游市场营销推广与消费特征,并建模分析2春节假期以后三亚旅游市场的影响因素,分析如下:

一、2022年1月三亚旅游市场特征分析

市旅游推广局依托三亚旅游大数据平台并结合旅游统计数据综合分析发现,20221月的三亚旅游市场主要特征包括:疫情防控工作精细化,川渝及东北客群出游意愿强;省内客群错峰出游现象显著;亲子度假助力2022年旅游市场“开门红”;北方客群亲海游需求显著,南方游客偏好打卡游;游客第一次来三亚多愿意体验游船游艇类活动与游览景区等

1月三亚客源市场概况

1.疫情防控工作不断精细化,川渝、东北客群出游意愿强

当前疫苗接种覆盖面持续扩大,各地疫情防控政策不断精细化,非疫区游客出游意愿有所回升,各主要客源地进港客流同比大幅增长。虽然春节前北京地区出现局部疫情,但是结合春节客群提前进港趋势,126-30日北京进港客流环比增长近10%。另一方面,川渝、东北地区中小学1月中旬便开始放寒假,寒假季开始时间早于其他客源地。冬季是川渝及东北地区前往三亚旅游的高峰时期,四川、黑龙江、重庆和辽宁等区域内省市均跻身1Top10客源地。

image.png

2.省内客群错峰出游现象显著

三亚旅游大数据平台显示,1月中旬以后省内客群与省外客群规模趋向两极分化。随着春节旺季的到来,三亚酒店房价、餐饮娱乐消费价格水平“水涨船高”,而省内客群前往三亚旅游在时间上的选择更具灵活性,因此避开外省客流高峰出行成为了更多省内游客的选择。元旦假期省内客群占比一度高达30%11日),而从1月中旬以来至除夕当天(131日),省内客群占比迅速降至16%

61cd8c6fe34f77fa4ab2f282e8bce9c.png

(二)亲子度假助力实现2022年旅游市场“开门红”

1.寒假季同比提前,亲子客群带旺三亚旅游市场

2022年三亚各主要客源地中小学最早于1月中旬便进入寒假,普遍早于2021年寒假开始时间(1月下旬),以亲子度假为主要出游形式的客群推动三亚旅游市场全市旅游饭店入住率与景区接待人数等指标自1月中旬起便持续走高,直到春节仍维持高位。三亚旅游大数据平台显示,20221月三亚进港客群中18岁以下的未成年客群占比18.8%,同比增长近6个百分点。

3b2688bd911b5e85242a66093409660.png

2.度假型酒店备受游客青睐

百度指数显示,1月游客对三亚度假型酒店的关注度大幅增长,占到游客对所有类型酒店的关注比例高达84.1%,同环比增幅均明显高于其他类型酒店。得益于精细化的疫情防控措施,局地疫情对游客出游的负面影响较为有限,亲子客群显示出较强的出游度假欲望,助力三亚旅游市场迎来2022年的“开门红”。

image.png

(三)涉旅服务价格水涨船高

在寒假亲子客群出游的带动下,各主要客源地前往三亚的机票以及三亚的酒店、租车等涉旅服务价格出现显著上涨。以北京为例,携程数据显示,116-30日北京前往三亚机票均价达1765元,同环比分别增长45%23%122日机票价格更是达到峰值(2141元)。以北京游客为例,一方面其客群规模在1月中旬以后增幅显著,另一方面其在三亚酒店和租车市场的消费均价在1月中旬后也增长明显,呈现出“人财两旺”特征。

bdb3e5ac2fa73d82b51fe8cb32a3aa4.png

)景区客群特征分析

1.景区关注度集中于头部景区,祈福游推高南山景区关注度

百度指数显示,20221月三亚各主要景区搜索指数同环比普遍有所增长,其中蜈支洲岛、天涯海角、西岛等传统海滩岛屿类热门景区关注度最高,南山文化旅游区受1月底祈福游升温影响,搜索指数同环比均较去年增长显著,上述4大主要景区占三亚所有景区搜索指数达77%,可见头部景区对游客具有更强的吸引力。

image.png

2.北方客群亲海游需求显著,南方游客偏好打卡游

百度指数显示,除天涯海角以外三亚其他主要景区的搜索客群均主要来自北京、黑龙江、河北等北方区域,与当前以北方客群为主的客源市场结构相符。

另一方面,通过对蜈支洲岛等热门岛屿类景区的相关热词进行监测,发现冲浪、潜水等词热度较高,体现北方客群偏好亲海亲水体验出游;而对于南方客群更为集中的天涯海角,其相关热词则集中在拍照打卡等方面,表明1月南方客群打卡游热度较高。

22cb8a87f97f7e9abab4c9d02e758ed.png

1月游客旅游产业消费概况1

市旅游推广局1月三亚游客进行问卷调查,并基于此构建RFM模型2,从推荐度(Recommendation,简写为R)、来三亚旅游频次(Frequency,简写为F)、旅游消费力度(Monetary,简写为M)三个维度筛选出1月整体客群中较有关注价值的3类细分客群,列表如下:

客群名称

划分依据

客群特点与建议

口碑客群

R高F高

三亚旅游忠实客群,愿意向身边人推荐三亚,是三亚旅游口碑的有力传播者,应当维护并扩大其在主要客源地的规模

优化导向客群

R低M高

对三亚旅游满意度偏低的高消费人群,需要针对其消费痛点进行针对性优化与改进,避免相关痛点导致高价值游客的持续流失

潜力客群

R高F低

大部分游客是第一次来三亚,但对三亚旅游满意度高,是重游客群的主要来源,根据该类客群的出游偏好在其下一个出游高峰之前进行提前种草,可促成潜力客群向忠实客群转化

1.口碑客群对迷笛音乐节等落地活动参与度高

对口碑客群各项活动的参与度分析发现,该客群对宅酒店等酒店体验类活动、以冲浪、潜水为代表的体育运动类活动以及游船游艇等三亚传统优势旅游活动参与度显著高出平均水平。这些活动口碑经由该客群传播,可以吸引更多游客前来体验相关活动,进而产生更多的口碑客群,目前已初步形成游客参与推广的良性循环。

image.png

另一方面,口碑客群参与迷笛音乐节等落地类活动的比例也明显高于整体水平,说明高质量的落地活动更容易被口碑客群所捕捉,进而对其他潜在客群带来积极影响。问卷调查显示,1月参加落地类活动的游客中参加以迷笛音乐节为代表的音乐类活动和以“落日市集”为代表的集市类活动的比例最高,且游客体验感受普遍较好,有近半的参加落地活动的游客表示“非常愿意”推荐三亚的落地活动。这也意味着对于那些游客参与度与举办质量“双高”的落地类活动,如果能促成其常态化举办并打造成三亚旅游的标志性活动,更能提高三亚旅游目的地的竞争优势。

2.南方客群推荐度相对较低,首次来三亚游客多选择游船游艇类活动与游览景区

1月游客对三亚旅游推荐度整体较高,56%的受访者表示“非常愿意”推荐他人前往三亚旅游,对此持相对负面态度游客的占比仅3%。对游客中的优化导向客群进行分析发现,推荐度较低的游客主要来自浙江、江苏、上海、广东等经济较为发达的南方地区(四个地区占优化导向客群总数的54%),且参加各项活动的比例与整体基本一致,游客的低推荐度主要源于南方客群在旅游过程中期望较高,但在旅游后未能获得与支出水平相对应的体验收获。

通过对潜力客群的参与活动进行分析发现,潜力客群游览景区及参加游船游艇活动的比例要高于整体水平,而对其他活动的参与度则低于平均水平。对于第一次来三亚的游客而言,游览三亚的热门景区、寻求乘船出海的体验是他们的首要选择,景区及游船游艇的旅游体验会直接影响他们对三亚的第一印象。因此应当重点关注对景区(尤其是头部热门景区)及游船游艇的规范化运营,配合上契合当季游客偏好的旅游产品,加深游客对三亚的良好印象,促进潜力客群向忠实客群转化。

image.png

3.省内客群消费特征分析

市旅游推广局通过对省内客群出游特征进行分析发现,50%的岛内游客在三亚停留天数为2-3天,相比之下省外游客停留天数多为4-7天。在参与的旅游活动方面,省内游客参加SPA等康养类活动、乡村旅游以及城市观光的比例明显高于省外客群。对比省外客群,省内客群对游船游艇以及潜水冲浪为代表的体育运动类活动兴趣较低,利用较短的出游时间进行市区及乡村游览、SPA等活动以放松身心,是1月来访的省内客群的主流选择。

image.png

附注:

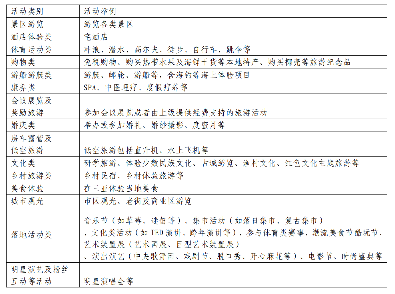
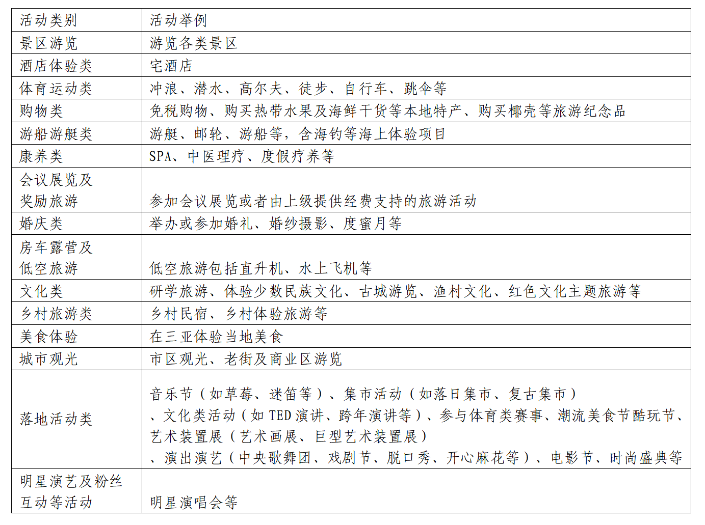
1. 市旅游推广局自9月起对前来三亚旅游的游客就其参加各类旅游活动的花费、推荐度情况进行抽样调查,将游客在三亚参与的旅游活动分为景区游览等15项细分活动,各类活动列表如下:

2e9b6141749643b02dbafc0a70f9f7b.png

2. RFM模型是衡量客户价值和客户创利能力的重要工具和手段,从最近一次消费时间(Recency)、消费频率(Frequency)、消费金额( Monetary)三个要素出发定位高价值客户。市旅游推广局对此RFM模型进行了改进。